党建思政
发布日期:2021-03-11 浏览次数:
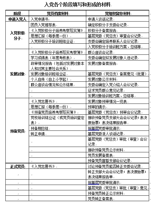
入党需要经过的阶段和程序
上一篇:中共三公扑克 委员会发展党员工作实施细则
下一篇:公文写作常见格式要求
三公扑克 公众号
版权所有:三公扑克官网 - 2026竞技棋牌入口 - 简单易学、刺激火爆 地址:宁夏银川市西夏区贺兰山路西路489号三公扑克 贺兰山校区56号信箱 邮编:750021
宁ICP备05002185号-1Copyright © 三公扑克 宁公网安备64010502000131